中国网小记者
基层门户网

【妇幼简讯】行远自迩 笃行不怠 | 长治市妇幼首批省级儿科专科护士临床实践班圆满结业

2022-08-23 23:28:57    来源:长治市妇幼订阅号    访问:    


  2022年8月19日长治市妇幼保健院首批山西省儿科专科护士顺利完成为期1个月的临床实践,并通过统一考核,圆满结业。

教学内容多样化

临床实践倾囊授

为高质量开展本次临床实践教学,我院带教基地提前组织召开专科护士培训筹备会,护理部李建丽主任带领各单元负责人仔细讨论培训带教计划,研读全省儿科专科护士临床实践手册要求,增加儿科专科前沿理论、专业操作技能、个案护理教学,确保授课内容的前瞻性与针对性。

图片
图片
图片

图片
图片
图片



各临床科室根据学员专业与培训需求,匹配一对一的带教老师,通过日常工作教授儿科专科护理技能,利用护理查房、病例讨论等方式使学员掌握疑难、危重、罕见病例的护理,组织多项应急预案演练提升学员应急处置与急救能力,同时学员参与科室质控活动,了解儿科护理管理方法。


图片
图片
图片
图片

图片
图片
图片
图片


图片
图片

图片
图片

图片
图片

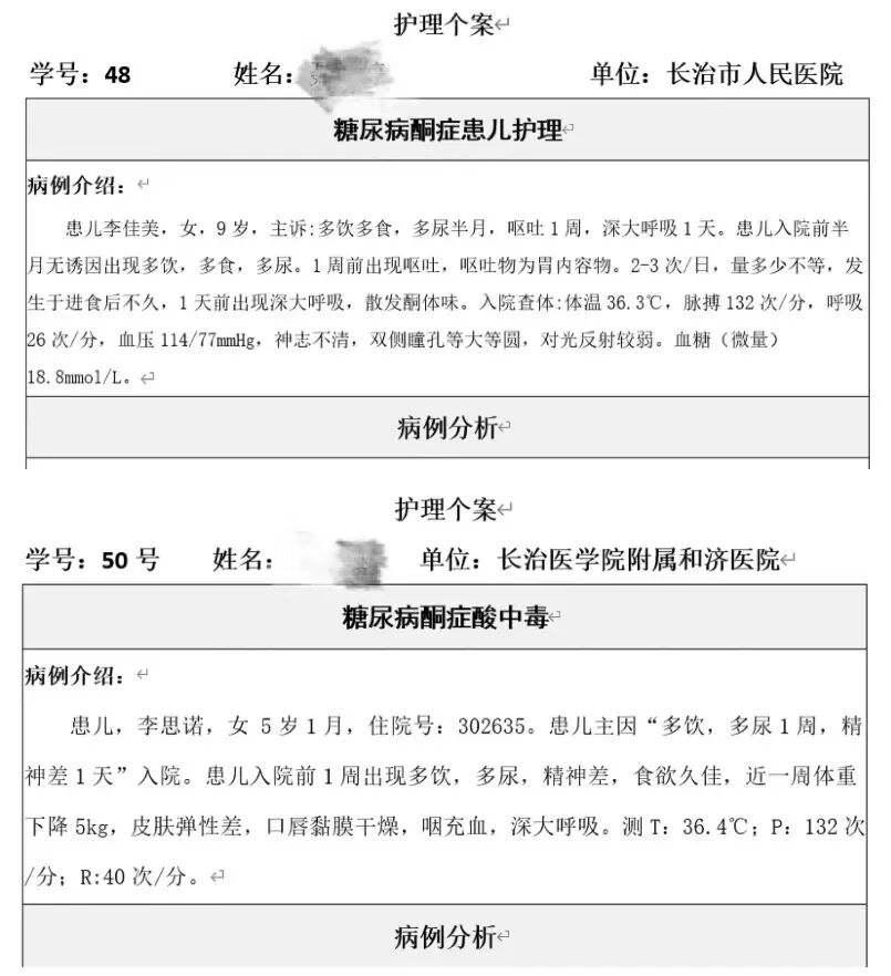
勤学苦练结业考

知行合一深内涵


  8月17日,我院组织高级职称评委对学员进行结业考核,考核内容包括护理技能操作、PPT授课、个案护理写作。前期,由护理部安排专门的老师讲解个案护理的写作,带教老师积极帮助学员选定案例、查阅最新循证文献、组织专家团队讨论,精心打磨每位学员的结业考核作品,充分体现了严谨务实、精益求精的专业态度。

图片
图片

个案

图片

  操作考核内容包括必考项目《儿科心肺复苏基本生命支持技术(单人徒手)》和抽考项目《股静脉采血》。评委老师根据考核标准,从着装、核对、操作流程、人文关怀等多方面对操作的每一个细节与要点进行精准考核,对学员提出表扬的同时也指出了其操作中存在的不足,并希望大家在以后的工作中不断挖掘专业内涵,全面提升综合素质。

图片


图片



图片


图片
图片
图片
图片
图片
图片
图片
图片


九层之台,起于累土,千里之行,始于足下。在为期4周的临床实践中,学员们始终不忘初心,积极向上,不断开拓进取。座谈会上,学员们纷纷表示带教导师的引导式教学、倾囊相授的教学精神、基于循证的辨证思维、严谨的治学态度,各实践科室多样化的教学方法、慎独式的工作精神,给她们留下了深刻的印象。

图片

图片
图片

护 理

图片

  护理学作为一级学科,学科内涵的建设离不开专科护理的发展,我院作为山西省儿科、新生儿科、助产专科护士临床实践培训基地,始终秉承山西省护理学会的教学理念,在医院“十四五”战略目标的指引下,今后专科护士培训的管理、教学将不断精益求精,着力把握护理学专科护理发展方向,充分发挥专科护士的专科引领和学术带头作用,达成护理使命与目标,为健康妇幼、健康中国贡献力量!

识别二维码 关注我们

图片
图片

字|护理部 王婧铭

排版|李星星  王婧铭

编辑 | 宣传科 王慧丽

审核 | 党办  李向东



[责任编辑:曹炜君]
呵护地球
让爱成长
关爱留守儿童
绿色出行
鲁冰花

关于我们| 网站概况| 法律顾问| 服务条款| 人员查询| 广告服务| 供稿服务| 合作伙伴| 网站声明| 版权所有| 联系我们

有害短信息举报 抵制违法广告承诺书 阳光· 绿色网络工程 版权保护投诉指引 网络法制和道德教育基地 北京通信局 新闻信息服务许可证 互联网出版许可证

邮箱:chinajiceng@163.com    电话:010-63607677

豫ICP备2025152260号-1京公网安备11010802036172号

Copyright© 2016 jicengwang.com.All Rights Reserved